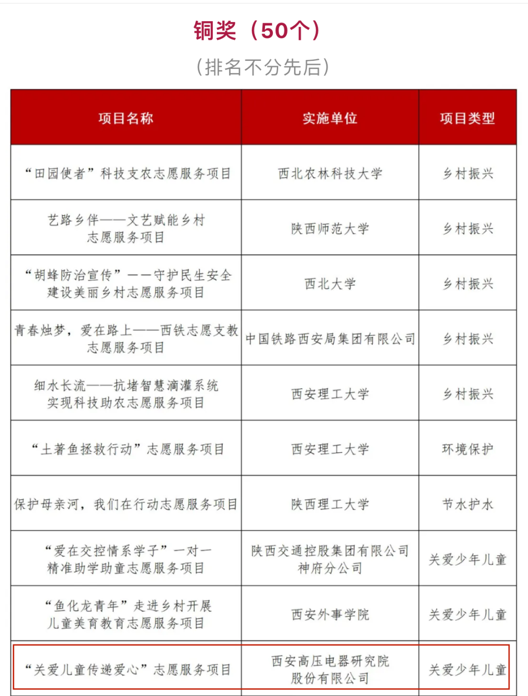
日前,由陜西省青年志愿者協會主辦的陜西省第一屆青年志愿服務項目大賽獲獎名單正式公布,西高院志愿服務項目從550個項目中脫穎而出。

西高院“關愛兒童,傳遞愛心”志愿服務項目成立于2008年,十余年間,志愿者們致力于孤兒、智障兒童等弱勢群體的幫扶工作,用愛心守護了留守兒童、殘障兒童的心靈,為他們帶去精神及物質上的雙重關懷。在志愿者們的努力下,該項目獲評2012年中央企業金牌青年志愿服務項目、十四運會優秀社會志愿服務項目。
大愛無疆,崇德向善。志愿服務活動的開展,提高了企業職工的社會責任感,讓志愿服務精神扎根于每一名員工的心中,西高院內部涌現出了“助學先鋒”趙亮、“中央企業金牌志愿者”楊柳等先進典型。近兩年該項目共開展服務13次,參與志愿者共84人次,服務對象近500人,志愿服務總時長323小時。
基于長期志愿服務實踐的探索,西高院于2023年創建“童心圓”志愿服務品牌,發布《志愿服務工作管理辦法》,使志愿服務項目常態化、制度化、品牌化。并將黨建共建、脫貧攻堅、鄉村振興與志愿服務融合開展。通過先后與多家單位聯合開展志愿服務活動,構建了有效的志愿服務交流機制。